天津2024年初级经济师考试报名8月21日24:00截止,考试采取网络报名方式,请还未报考的人员登录全国专业技术人员资格考试报名服务平台进行报名。报考人员须在规定时间内完成报名,逾期无法进行报名。
天津2024年初级经济师考试报名流程
1.注册信息,在线核查
报考人员本人登录报名服务平台((网址为http://zg.cpta.com.cn/examfront),按照要求注册,完善个人信息,在线核查身份、学历(学位)信息(原则上24小时内返回核查结果),提交注册信息24小时后可登录报名服务平台报名。报考人员须及早注册,已注册的报考人员需按要求完善注册信息。
为加强报名证明事项告知承诺制事中监管,如报考人员提交的境内高等教育学历学位信息无法通过在线自动核验,报考人员应在报名前及时登录中国高等教育学生信息网(学信网)进行验证/认证,下载相关PDF格式在线验证/认证报告,并在报名期间按要求上传相关验证/认证报告,接受人工核查,具体操作方式参见中国人事考试网(http://www.cpta.com.cn)考生问答栏目内容。
报考人员应提前安排好验证/认证事宜,以免影响报名。如报考人员在考试报名截止前无法及时取得学历学位验证/认证报告,应临时上传PDF格式的学历学位电子文件继续完成报名,事后补充提交本人学历学位验证/认证报告。
2.网上填报,诚信承诺
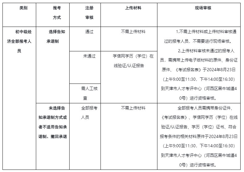
报考人员在报名服务平台填报相关信息后,可自主选择是否采用告知承诺制方式办理相关事项。如选择采用告知承诺制方式,在线核查结果返回后,报考人员须本人根据实际情况填写报名信息并对填报信息的真实、准确、完整、有效以及本人符合考试报名条件作出承诺,接受考试组织机构的核查,承担不实承诺的后果;报考人员本人采用电子方式签署告知承诺书(电子文本),一经提交具有法律效力,不允许代为承诺。未选择告知承诺制方式或者不适用告知承诺制办理报考事项的,应按我市规定线下办理审核事宜,并配合提交相关证明材料。
报考人员作出承诺后,可在未缴费且报名截止前撤回承诺。报考人员撤回承诺后,应按我市规定线下办理审核事宜,并配合提交相关证明材料,且本年度该项考试中不再适用告知承诺制。
3.核查流程

备注:(1)2024年8月12日0:00至8月21日24:00登录报名服务平台上传相关资料电子版,审核部门将于2024年8月13日9:00开始对上传材料进行审核。
(2)报考人员修改有关报考信息请在报名时间结束前完成,报名时间结束后修改报考信息不能在天津考区再次提交。
4.网上缴费
全部审核通过的报考人员于2024年8月19日9:00至8月25日16:00登录报名服务平台缴纳考试费,否则报名无效。报考人员须在规定时间内缴费,逾期无法补缴。
原创文章,作者:wyz,如若转载,请注明出处:https://www.oxford.com.cn/%e6%b3%a8%e6%84%8f%ef%bc%9a%e5%a4%a9%e6%b4%a52024%e5%b9%b4%e5%88%9d%e7%ba%a7%e7%bb%8f%e6%b5%8e%e5%b8%88%e6%8a%a5%e5%90%8d8%e6%9c%8821%e6%97%a52400%e6%88%aa%e6%ad%a2/