根据天津市人力资源和社会保障厅发布的《关于天津市2025年度高级经济专业技术资格考试报名等有关事项的通知》可知,天津2025年高级经济师报名时间为4月9日0:00至4月18日24:00,缴费时间:4月16日9:00至4月23日16:00。

关于天津市2025年度高级经济专业技术资格考试报名等有关事项的通知
各位报考人员:
根据人力资源和社会保障部人事考试中心《关于做好2025年度高级经济专业技术资格考试考务工作的通知》(人考中心函〔2025〕10号)精神,现将考试报名等有关事项通知如下:
一、考试时间及科目
6月21日
上午09:00-12:00 高级经济实务(第1批次)
下午14:30-17:30 高级经济实务(第2批次)
高级经济考试分为2个批次实施。各批次专业类别的划分和考试时间,视报名情况另行确定。
高级经济考试设工商管理、农业经济、财政税收、金融、保险、运输经济、人力资源管理、旅游经济、建筑与房地产经济、知识产权等10个专业类别,每个专业设《高级经济实务》1个科目,题型为主观题。
二、报名时间及方式
报名时间为2025年4月9日0:00至4月18日24:00。考试采取网络报名方式,请报考人员登录全国专业技术人员资格考试报名服务平台(以下简称“报名服务平台”,网址为http://zg.cpta.com.cn/examfront)进行报名。报考人员须在规定时间内完成报名,逾期无法进行报名。
三、报名条件
(一)凡遵守中华人民共和国宪法和法律,具有良好的道德品行和业务素质,符合高级经济专业技术资格考试下列报名条件之一的经济专业人员,可报名参加考试:
1.具备大学专科学历,取得中级经济专业技术资格后,从事与经济师职责相关工作满10年;
2.具备硕士学位,或第二学士学位或研究生班毕业,或大学本科学历或学士学位,取得中级经济专业技术资格后,从事与经济师职责相关工作满5年;
3.具备博士学位,取得中级经济专业技术资格后,从事与经济师职责相关工作满2年。
取得会计、统计、审计中级专业技术资格,符合以上学历、年限条件的,可以报名参加高级经济专业技术资格考试。
(二)取得房地产估价师、咨询工程师(投资)、土地登记代理人、房地产经纪人、银行业专业人员中级职业资格,可对应中级经济专业技术资格;取得资产评估师、税务师职业资格等相关职业资格,可根据《经济专业人员职称评价基本标准条件》规定的学历、年限条件对应初级或中级经济专业技术资格,并可作为报名参加高一级经济专业技术资格考试的条件。
(三)知识产权专业人员2020年前按照相关规定获得的知识产权领域相关职称,可作为申报经济系列知识产权专业高一级专业技术资格考试或评审的条件。
四、报名审核及缴费
(一)报名原则
高级经济考试报名推行证明事项告知承诺制。
(二)报名步骤
1.注册信息,在线核查
报考人员本人登录报名服务平台,按照要求注册,完善个人信息,在线核查身份、学历(学位)信息(原则上24小时内返回核查结果),提交注册信息24小时后可登录报名服务平台报名。报考人员须及早注册,已注册的报考人员需按要求完善注册信息。
为加强报名证明事项告知承诺制事中监管,如报考人员提交的境内高等教育学历学位信息无法通过在线自动核验,报考人员应在报名前及时登录中国高等教育学生信息网(学信网)进行验证/认证,下载相关PDF格式在线验证/认证报告,并在报名期间按要求上传相关验证/认证报告,接受人工核查,具体操作方式参见中国人事考试网(http://www.cpta.com.cn)考生问答栏目内容。
报考人员应提前安排好验证/认证事宜,以免影响报名。如报考人员在考试报名截止前无法及时取得学历学位验证/认证报告,应临时上传PDF格式的学历学位电子文件继续完成报名,事后补充提交本人学历学位验证/认证报告。
2.网上填报,诚信承诺
报考人员在报名服务平台填报相关信息后,可自主选择是否采用告知承诺制方式办理相关事项。如选择采用告知承诺制方式,在线核查结果返回后,报考人员须本人根据实际情况填写报名信息并对填报信息的真实、准确、完整、有效以及本人符合考试报名条件作出承诺,接受考试组织机构的核查,承担不实承诺的后果;报考人员本人采用电子方式签署告知承诺书(电子文本),一经提交具有法律效力,不允许代为承诺。未选择告知承诺制方式或者不适用告知承诺制办理报考事项的,应按我市规定线下办理审核事宜,并配合提交相关证明材料。
报考人员作出承诺后,可在未交费且报名截止前撤回承诺。报考人员撤回承诺后,应按我市规定线下办理审核事宜,并配合提交相关证明材料,且本年度该项考试中不再适用告知承诺制。
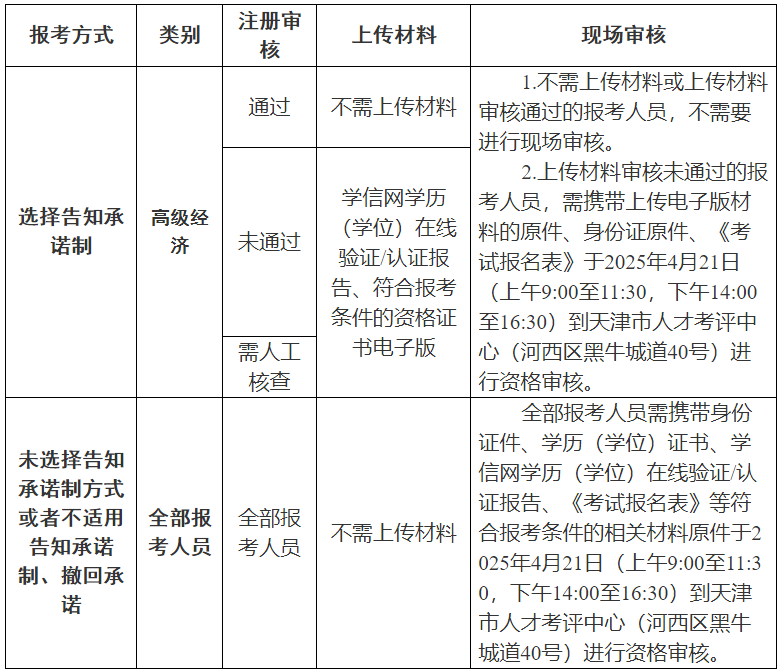
3.核查流程
天津市2025年度高级经济专业技术资格考试核查流程

备注:(1)2025年4月9日0:00至4月18日24:00登录报名服务平台上传相关资料电子版,审核部门将于2025年4月10日9:00开始对上传材料进行审核。
(2)报考人员修改有关报考信息请在报名时间结束前完成,报名时间结束后修改报考信息不能在天津考区再次提交。
4.网上缴费
(1)缴费时间
全部审核通过的报考人员于2025年4月16日9:00至4月23日16:00登录报名服务平台缴纳考试费,否则报名无效。报考人员须在规定时间内缴费,逾期无法补缴。
(2)考试费用
根据津发改价费〔2021〕96号、津财综〔2021〕23号文件精神,高级经济专业技术资格考试费每人每科64元。报考人员确认报名缴费后,已缴费用不予退还。
五、考试大纲
2025年版高级经济考试大纲将在中国人事考试网(http://www.cpta.com.cn)公布。
六、准考证打印
报考人员可于2025年6月18日9:00至6月20日24:00登录报名服务平台下载打印准考证。
特别提示:应试人员必须同时携带准考证和身份证件(与报名时一致)参加考试,缺少任一证件不得参加考试。
七、考试成绩公布
(一)根据人力资源和社会保障部人事考试中心《关于做好2025年度高级经济专业技术资格考试考务工作的通知》(人考中心函〔2025〕9号),将于2025年8月下旬公布考试成绩,届时报考人员可登录中国人事考试网(网址为http://www.cpta.com.cn)成绩查询栏目查询。
(二)考试成绩公布后,如应试人员对本人考试结果有疑问,可在考试成绩公布后30日内登录网址:http://ding.cjfx.cn/f/jdcomcns逐项填写并提交,逾期不再受理。成绩核查的具体要求可在天津市人力资源和社会保障局网站“天津人事考试”版块“办事服务—办事指南”栏目查询。
成绩核查范围:根据人力资源社会保障部办公厅关于印发《专业技术人员职业资格考试考务工作规程》的通知(人社厅发〔2021〕18号)文件规定,应试人员对考试成绩有异议的,应在考试成绩公布之日起30天内,向省级人事考试机构提出成绩复查申请。成绩复查只限于答卷卷面分数合计和登录是否有误。成绩复查过程中,工作人员不得向应试人员或其委托人出示试卷、答卷、标准答案、视频监控等相关材料,法律、法规另有规定的除外。复查后的成绩为最终成绩。
(三)考试结束后采用技术手段甄别为雷同答卷的考试答卷,将给予考试成绩无效的处理。
(四)考试结束后将对拟合格人员名单进行公示,并接受社会各界监督。
八、考试合格证书领取
高级经济考试应试人员达到全国统一合格标准,方可取得考试成绩合格证明。
合格证明由人力资源和社会保障部人事考试中心印制并发往各地,应试人员可在成绩公布后,注意登录天津市人力资源和社会保障局网站“天津人事考试”版块“通知公告”栏目查询领取时间及方式。
九、注意事项
(一)报考人员原则上应在工作地或居住地报名参加考试。
(二)请报考人员及早注册或完善注册信息,并于报考前认真阅读报考有关事项和中国人事考试网(http://www.cpta.com.cn)报考条件专栏中本考试报考条件。
(三)报考人员将照片转为电子文件,并通过中国人事考试网首页上的“工具下载”栏目,下载“照片审核处理工具”,对照片进行处理,合格后上传。
上传照片文件应为近期彩色标准1寸、半身免冠正面证件照(尺寸25mm*35mm,像素295px*413px),.JPG或.JPEG格式,大于30K,照片底色背景为白色,2018年2月22日以前注册的报考人员无须更换照片。上传的照片将用于准考证、考场座次表、资格证书,请上传时慎重选用。上传的照片必须是本人近期照片,如果不能清晰辨认报考人员容貌或照片与本人相貌不符的,将不能参加考试。
(四)应试人员应提前30分钟到达考场并尽早就座,以预留充足时间用于签到、测试考试设备等准备工作。
高级经济考试机考系统支持的输入法:中文(简体)-微软拼音输入法、中文(简体)-极点五笔输入法、中文(简体)-搜狗拼音输入法。
应试人员可登录中国人事考试网,利用模拟作答系统,提前熟悉考试作答界面和考试流程,掌握计算器等工具的使用。
考试过程中,应试人员须严格遵守机考系统列明的考场规则、操作指南和作答要求。遇有考试机故障、网络故障等异常情况,应听从监考人员安排。
(五)报考人员须使用激光或喷墨打印机打印报名表和准考证,同时须持有开通网上支付功能的银联银行卡,确保卡内有足够支付考试费的金额。
(六)为保证报名缴费顺利进行,建议报考人员使用360安全浏览器的极速模式进行缴费操作。为确保银行卡及个人信息安全,请尽量不要到网吧等公共场所进行网上报名和缴费。
(七)报考人员缴费成功后在报名服务平台中查询缴款码,访问天津市财政局官网(http://cz.tj.gov.cn)打印电子票据,具体方法为:进入“政务服务”栏目,在“财政服务区”选择“电子票据查验”,进入页面后选择“缴款码查验”,输入缴款码打印电子票据。
注意事项:报考人员在报名服务平台需准确填写“工作单位”信息,缴费完成时,财政票据同步采集此项信息,财政票据无法修改。
(八)报考人员注册手机号码如有变化,请及时登录报名服务平台,点击“联系方式及密保问题”办理电话变更,如未及时变更,无法联系,后果由报考人员本人承担。报考人员同时须妥善保管好本人用户名及密码,如泄露给他人,导致个人信息外泄或不实、虚假承诺,相关后果由本人承担。
(九)请广大报考人员随时关注天津市人力资源和社会保障局网站“天津人事考试”版块“通知公告”栏目内的有关事宜和天津市人力资源和社会保障局微信公众号“天津人社”或“TJHRSS”,及时获取考试资讯。
(十)在报名过程中遇到问题,可阅读报名服务平台相关说明和天津市人力资源和社会保障局网站“天津人事考试”版块“办事服务”栏目内的《全国专业技术人员资格考试报名考务问题解答》,也可拨打电话进行咨询。
考务咨询电话:12333
报名期间考务咨询邮箱:bmkwzx@163.com(请在邮件中写明要咨询的问题并留下个人联系方式)
银联咨询电话:95516
天津市人才考评中心
2025年4月1
原创文章,作者:wyz,如若转载,请注明出处:https://www.oxford.com.cn/%e5%a4%a9%e6%b4%a52025%e5%b9%b4%e9%ab%98%e7%ba%a7%e7%bb%8f%e6%b5%8e%e5%b8%88%e6%8a%a5%e5%90%8d%e6%97%b6%e9%97%b4%ef%bc%9a4%e6%9c%889%e6%97%a5%e8%87%b34%e6%9c%8818%e6%97%a5/