2025年广西初级会计报名入口已开通,报名时间:1月7日0:00至1月24日12:00,缴费统一在1月24日18:00截止,逾期报名系统将自动关闭,不再补报。报名入口:全国会计人员统一服务管理平台(网址:https://ausm.mof.gov.cn/index)。参加考试的报名人员登录“全国会计人员统一服务管理平台”,完成实名注册后,可直接进入“会计专业技术资格考试”模块进行报名;也可先在“会计人员信息采集”模块进行信息采集(含已完成信息采集并审核通过的人员),再进入“会计专业技术资格考试”模块进行相关报名操作。
2025年为首次使用全国会计人员统一服务管理平台进行报名,为避免报考人员在临近报名结束时集中报名,未预留足够时间增补材料或未及时缴费等导致报名不成功,建议报考人员尽量在2025年1月20日前报名。报名均实行网上报名注册、报名期间线上资格审核、网上缴费确认的方式。

初级会计报考程序
1.自行确认报名资格。报考人员应根据报名条件对自身进行全面的报名资格校验,不符合报名条件的不能进行网上报名,否则后果由考生自己负责。
2.考试报名地点。符合报名条件的在职在岗人员按属地化原则在其工作单位所在地报名;符合报名条件的在校学生,在其学籍所在地报名;符合报名条件的其他人员,在其户籍所在地或居住地报名。
其中,中、区直驻邕单位的报考人员要选择在区本级考区(广西财会培训考试中心)报名,其他驻邕单位的报考人员请在南宁市考区报名;在邕学校在校学生,其中广西职业师范学院、广西农业职业技术大学、广西经贸学院、南宁职业技术学院、广西财经学院(相思湖校区)等5所学校的学生请选择区本级考区(广西财会培训考试中心)报名,其他学校学生请选择南宁市考区报名。
符合报名条件的香港、澳门、台湾居民和外籍人员,按照就近方便原则报名。在中国境内有工作单位的,在其工作单位所在地报名;为境内学校在校学生的,在其学籍所在地报名;其他人员在其境内居住地报名。
所有报名参加考试人员,均在其报名所在地参加考试。
3.注册报名信息。符合报名条件的报考人员应在上述规定的时间内,自行登录报名网站,按网上报名系统提示逐步操作,如实填写每项报名信息并仔细核对,按报名系统要求上传本人电子照片,设置登录密码,并牢记注册信息。
报考人员上传的电子照片应为本人近期正面、免冠、白、蓝、红色背景标准证件电子照,必须清晰完整。照片需显示双肩、双耳、双眉,不得佩戴首饰,不得上传全身照、风景照、生活照、艺术照、侧面照、不规则手机照等。报名信息的准确性和上传照片的质量报考人员自行负责,应仔细核对,如因报名信息填报错误和上传照片的质量影响考试、成绩及证书的,会计考试管理机构不承担相关责任。请报考人员认真核对本人信息,对填报信息有误的,可在网上缴费前选择“重新报名”选项修改。
4.报名资格审核。
初级、高级会计资格考试均实行报名期间线上审核报名资格的审核方式。初级、高级会计资格考试报考人员须根据“全国会计人员统一服务管理平台”中“会计专业技术资格考试”模块报名要求,于2025年1月24日12:00前在线上提交相关资料,等待考试管理机构审核,审核通过后及时在系统完成缴费。
5.网上缴费。报考人员须于2025年1月24日18:00前在系统完成缴费,逾期视为自动放弃报名。缴费前,要认真复核所填报的姓名、性别、身份证号、考区、照片等信息,确认无误后方可缴费;缴费后,报名信息将无法更改,不能办理退考和退费。
报名费标准根据《广西壮族自治区财政厅关于广西会计专业技术资格考试收费标准及有关事项的通知》(桂财会〔2017〕1号)文件核定的考试费收费标准缴纳:初级56元/人·科,高级65元/人·科。
6.确认报名成功。缴费完成后,报考人员应重新登录报名网站检查确认自己的报名状态,确认报名成功后打印报名信息表和报名回执表自行留存。
因网上缴费系统处理可能延时,会出现缴费不成功时自动退回报名费的情况,报考人员应提前完成网上缴费和确认报名已成功的检查,网上缴费时间截止后,未成功缴费的报考人员视为自动放弃报名。
7.打印准考证。2025年4月16日前,将在广西壮族自治区财政厅网站(https://czt.gxzf.gov.cn)公布打印准考证的网络链接、起止时间等有关事项。
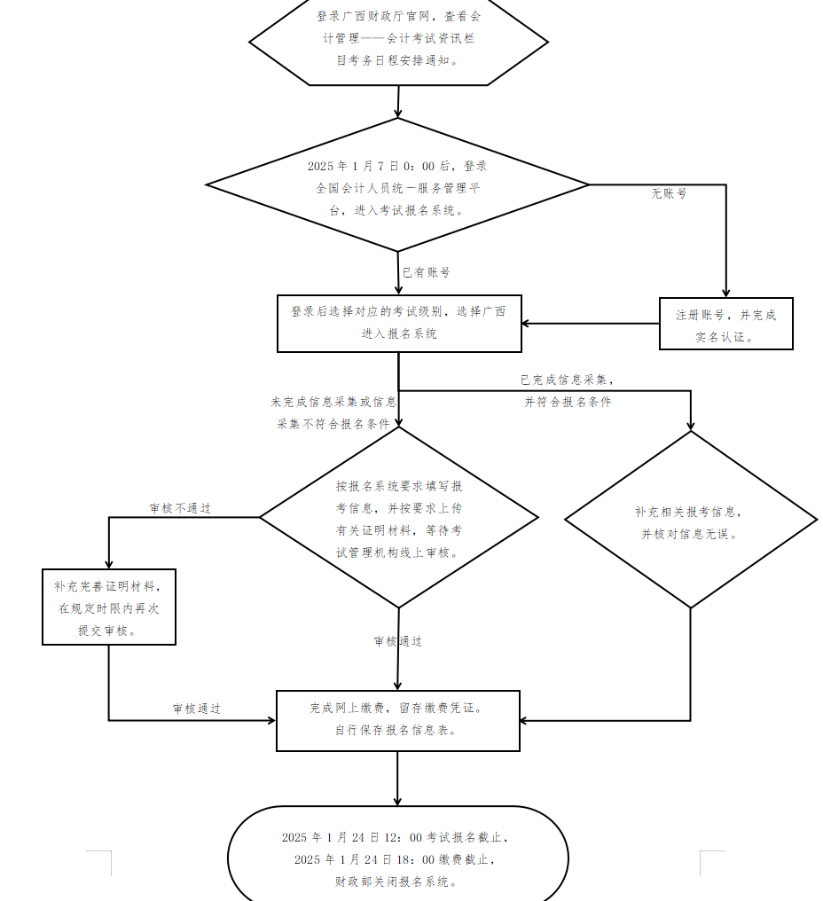
2025年度全国会计专业技术资格考试广西考区报名流程图

原创文章,作者:wyz,如若转载,请注明出处:https://www.oxford.com.cn/%e5%b9%bf%e8%a5%bf%e7%9c%812025%e5%b9%b4%e5%88%9d%e4%bc%9a%e6%8a%a5%e5%90%8d%e5%85%a5%e5%8f%a3%e5%b7%b2%e5%bc%80%e9%80%9a%ef%bc%8c%e4%bb%8e1%e6%9c%887%e6%97%a5%e8%b5%b7%e7%99%bb%e5%bd%95%e5%85%a8/