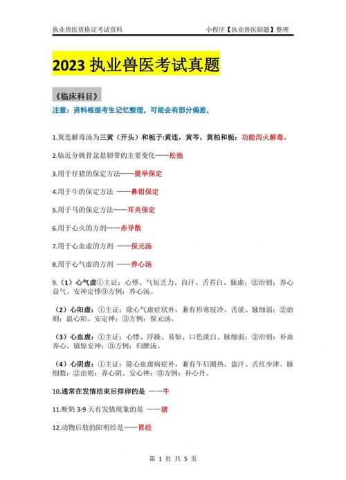
成为兽医工作者参加的考核很受瞩目,其中是否有参考资料是大家热议的焦点。实际上,针对这个考核的题集确实存在,不过使用时需要注意一些事项。现在就具体说明一下。
兽医资格考试有题集可用。这些题集来源多样,有的由权威单位依据考试要求与往年试卷汇编而成,有的则是考生自行汇集交流所得。题集中包含该考试所有学科内容,诸如动物解剖、动物生理等,可为考生提供周全的知识梳理。
题库对考试有帮助吗
题库对兽医资格考核很有价值。借助题库中的题目,考生能够了解考核的形式和出题特点。比如单选、简答的设问手法。同时可以评估自己对于知识点的理解水平,找出不足之处,迅速弥补短板,使复习更加精准。
哪里能找到题库

互联网上存在多种途径可以获取执业兽医的考试题集。部分医学相关的在线平台会发布有偿或者无偿的题集材料,其内容水准通常比较出色。另外也存在一些社交网络上的集体,成员们会交流彼此收集整理的题集,但使用前必须自行判断其可靠程度和是否齐全。
怎么使用题库备考
准备考试不能只顾大量做题。应该先全面掌握教材内容,然后借助题集进行练习。完成题目后,要仔细研究做错的题目,明确是哪个知识点需要加强。考试前,可以依照考试规定的时间做模拟测试,增强答题的效率以及应对考试的水平。
题库有答案解析吗
标准的资料库通常附有解题说明。解题说明有助于测试者明白为何选定某个选项,进而强化对知识点的认识。举例来说,在疾病诊断题目里,借助说明能够掌握病症的形成过程和判断标准,让测试者不仅了解事实,还能明白缘由。
备考执业兽医考试时,大家接触题库有没有碰到过特别棘手的题目?要是觉得这个内容有帮助,请多些点赞和转发。
原创文章,作者:rzn,如若转载,请注明出处:https://www.oxford.com.cn/%e6%89%a7%e4%b8%9a%e5%85%bd%e5%8c%bb%e8%80%83%e8%af%95%e6%9c%89%e9%a2%98%e5%ba%93%e5%90%97%ef%bc%9f%e5%85%bd%e5%8c%bb%e8%b5%84%e6%a0%bc%e8%80%83%e8%af%95%e9%a2%98%e9%9b%86%e7%9a%84%e6%9d%a5%e6%ba%90/