2024年北京高级经济师考试报名时间为4月15日至4月24日,网上缴费时间为4月15日至4月26日。大家一定要抓紧报名,已经提交报名信息的考生要关注资格审核状态,并及时缴费!
2024年北京高级经济师报名流程及注意事项
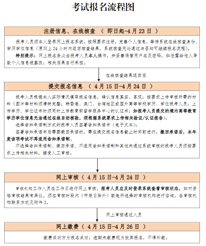
1、报考人员须登录北京市人力资源和社会保障局官网“人事考试服务频道”(以下简称人事考试服务频道),进入“考试报名”栏目,点击本项考试报名链接进行报名。报名流程见附件。
2、提交报名信息时间为2024年4月15日至4月24日,注册信息原则上24小时内返回核查结果,建议报考人员提前完成用户注册及学历、学位等信息维护,以免错过报名。为加强报名证明事项告知承诺制事中监管,如报考人员提交的境内高等教育学历学位信息无法通过在线自动核验,应在报名前及时登录中国高等教育学生信息网(学信网)进行验证/认证,下载相关PDF格式在线验证/认证报告,报名期间按要求上传相关验证/认证报告,接受人工核查。
3、网上缴费时间为2024年4月15日至4月26日,完成报名提交并通过审核的人员可进行网上缴费,缴费成功方为报名成功。报考人员报名成功后,已缴费用不予退还。
4、本项考试不设置补报名或补缴费环节,错过提交报名信息时段或缴费时段的,均视为放弃报名。
5、根据《关于单独划定部分专业技术人员职业资格考试合格标准有关事项的通知》有关规定,使用单独划线中级经济专业技术资格证书申报高级经济考试的,只可在证书标注有效区域所在的省(区、市)报名参加考试,北京市不在此范围内。
6、报考人员报名时如遇问题,可登录人事考试服务频道“服务指南”栏目,点击查看“问题解答”。
(三)准考证打印已成功缴费的报考人员可于2024年6月11日至6月15日登录人事考试服务频道“打印准考证”栏目下载打印准考证,并按照准考证上的要求在规定时间、地点参加考试。
(四)考试大纲2024年版高级经济考试大纲已在中国人事考试网公布。

原创文章,作者:wyz,如若转载,请注明出处:https://www.oxford.com.cn/%e6%8a%93%e7%b4%a7%e6%8a%a5%e5%90%8d%ef%bc%812024%e5%b9%b4%e5%8c%97%e4%ba%ac%e9%ab%98%e7%ba%a7%e7%bb%8f%e6%b5%8e%e5%b8%88%e6%8a%a5%e5%90%8d%e5%85%a5%e5%8f%a3%e5%8d%b3%e5%b0%86%e5%85%b3%e9%97%ad/