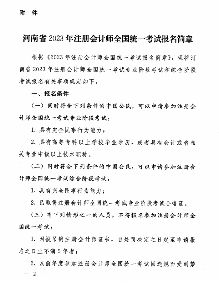
2023年3月17日,河南注册会计师协会发布了《河南省2023年注册会计师全国统一考试报名简章》,其中明确了河南省2023年注册会计师报名条件、报名流程、报名时间、缴费时间、考试科目及范围等内容。
官方通知详情如下:
河南省财政厅注册会计师考试委员会关于印发《河南省2023年注册会计师全国统一考试报名简章》的通知
各有关省辖市财政局注册会计师考试委员会、济源示范区财政金融局注册会计师考试委员会:
根据《2023年注册会计师全国统一考试报名简章》,河南省财政厅注册会计师考试委员会制定了《河南省2023年注册会计师全国统一考试报名简章》,现予印发。
附件:河南省2023年注册会计师全国统一考试报名简章
2023年3月15日
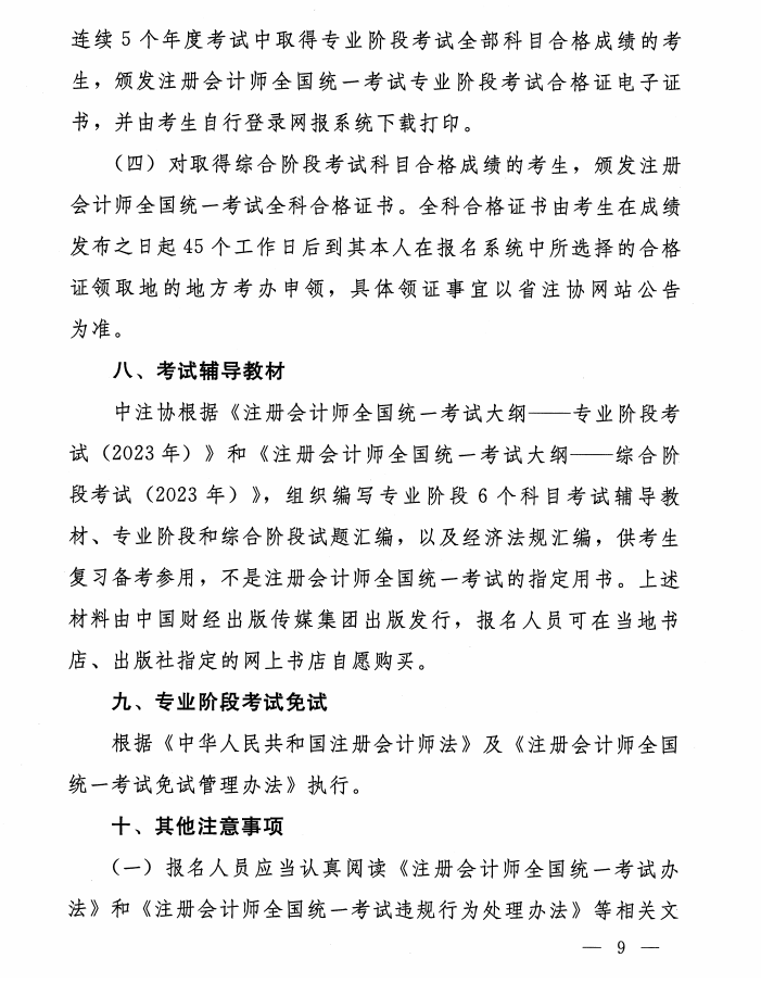
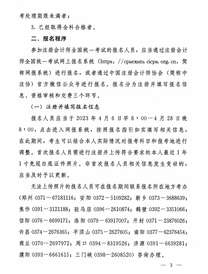
通知中河南省2023年注册会计师全国统一考试报名简章内容如下










原创文章,作者:wyz,如若转载,请注明出处:https://www.oxford.com.cn/%e6%b2%b3%e5%8d%97%e6%b3%a8%e5%86%8c%e4%bc%9a%e8%ae%a1%e5%b8%88%e5%8d%8f%e4%bc%9a%e5%8f%91%e5%b8%83%ef%bc%9a2023%e5%b9%b4%e6%b2%b3%e5%8d%97%e6%b3%a8%e4%bc%9a%e8%80%83%e8%af%95%e6%8a%a5%e5%90%8d/