黑龙江绥化2025年医师资格实践技能考生速去打印准考证!请相关考生及时查看考点发布的官方通知要求,做好技能应试准备!

根据国家医师资格考试工作总体安排,黑龙江省2025年医师资格考试实践技能考试将于2025年6月14日至19日举行,现就有关事宜公告如下。
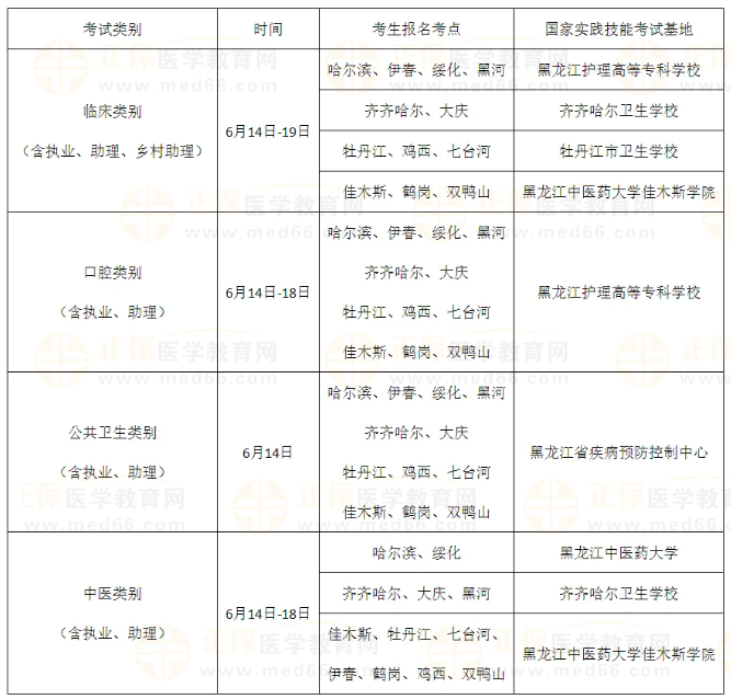
一、关于考试安排
根据国家医学考试中心、国家中医药管理局中医师资格认证中心有关规定,我省2025年医师资格考试实践技能考试全部在国家实践技能考试基地进行,考试合格者成绩2年内有效。总体安排如下:

2024年通过医师资格考试实践技能考试但未通过医学综合考试(包括一试、二试)的考生,免于参加2025年实践技能考试。
二、关于打印准考证
2025年6月5日至6月19日期间,考生可登录国家医学考试网(http://www.nmec.org.cn/)个人账户打印准考证,具体考试时间以准考证为准。请考生认真阅读考试须知,做好考前准备。如需帮助可与所在考点联系。
预祝考生取得好成绩。
原创文章,作者:wyz,如若转载,请注明出处:https://www.oxford.com.cn/%e9%bb%91%e9%be%99%e6%b1%9f%e7%bb%a5%e5%8c%962025%e5%b9%b4%e5%8c%bb%e5%b8%88%e8%b5%84%e6%a0%bc%e5%ae%9e%e8%b7%b5%e6%8a%80%e8%83%bd%e8%80%83%e7%94%9f%e9%80%9f%e5%8e%bb%e6%89%93%e5%8d%b0%e5%87%86/