2024年广东教师资格证面试报名即将开始,本文将为广大考生提供详细的报名时间及流程,帮助考生顺利完成报名,迈向成功的职业生涯。
一、报名时间不容错过
根据官方公告,2024年广东教师资格证面试报名时间为4月12日至15日。考生需在这段时间内登录“NTCE-中国教育考试网”进行网上报名。错过报名时间将无法参加本次面试,因此考生务必牢记报名时间,提前做好准备。
二、报名流程一目了然

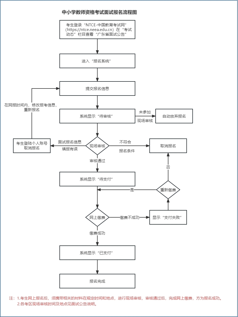
个人信息核对:考生首先需登录“NTCE-中国教育考试网”核对个人信息。如信息有误,需在规定时间内携带相关证明材料到指定地点办理更正手续。
网上报名:核对信息无误后,考生可在报名时间内登录网站进行网上报名。报名时需准确填写面试类别、科目和考区等信息。考生可根据户籍所在地、居住地或就读学校所在地选择报考考区。
现场审核:完成网上报名后,考生需按照报考考区规定的时间和地点进行现场审核。现场审核需提交相关证明材料,如身份证、户口本、居住证、学历证书等。考生需确保提交的材料真实有效,否则将影响报名结果。
网上缴费:通过现场审核的考生需在规定时间内进行网上缴费。支付成功后即为报名完成。未在规定时间内缴费的考生视为自动放弃报名。
三、特别提示
值得注意的是,2024年广州、深圳考区的中小学教师资格考试(面试)现场审核采用网上审核。考生无需到现场提交材料,只需在指定时间内登录相关APP或网站提交审核材料即可。具体详情请关注广州、深圳考区发布的中小学教师资格考试(面试)公告。
四、备考建议
面试是教师资格证考试的重要环节,考生需充分准备,提前了解面试内容和形式。在备考过程中,考生可参加模拟面试、备考辅导等课程,提高自己的面试技巧和应试能力。同时,保持良好的心态和自信也是面试成功的关键。
总之,2024年广东教师资格证面试报名即将开始,考生需牢记报名时间,按照流程完成报名。通过认真备考和充分准备,相信每位考生都能取得优异的成绩,迈向成功的职业生涯。祝愿广大考生顺利报名,取得佳绩!
面试报名4月12日开始,笔试合格考生可报名面试。
原创文章,作者:wyz,如若转载,请注明出处:https://www.oxford.com.cn/2024%e5%b9%b4%e5%b9%bf%e4%b8%9c%e6%95%99%e5%b8%88%e8%b5%84%e6%a0%bc%e8%af%81%e9%9d%a2%e8%af%95%e6%8a%a5%e5%90%8d%e6%97%b6%e9%97%b4/