2025年9月3日,河北人事考试网发布了《一级注册消防工程师资格考试报考条件》,对2025年河北一级注册消防工程师报考条件和要求进行了说明,请您注意关注。
一、一级注册消防工程师资格考试报考条件
根据《注册消防工程师制度暂行规定》第十一条,凡中华人民共和国公民,遵守国家法律、法规,恪守职业道德,并符合注册消防工程师资格考试报名条件之一的,均可申请参加相应级别注册消防工程师资格考试。
根据《注册消防工程师制度暂行规定》第十二条,一级注册消防工程师资格考试报名条件:
(一)取得消防工程专业大学专科学历,工作满6年,其中从事消防安全技术工作满4年;或者取得消防工程相关专业(见消防工程相关专业新旧对照表,下同)大学专科学历,工作满7年,其中从事消防安全技术工作满5年。
(二)取得消防工程专业大学本科学历或者学位,工作满4年,其中从事消防安全技术工作满3年;或者取得消防工程相关专业大学本科学历,工作满5年,其中从事消防安全技术工作满4年。
(三)取得含消防工程专业在内的双学士学位或者研究生班毕业,工作满3年,其中从事消防安全技术工作满2年;或者取得消防工程相关专业在内的双学士学位或者研究生班毕业,工作满4年,其中从事消防安全技术工作满3年。
(四)取得消防工程专业硕士学历或者学位,工作满2年,其中从事消防安全技术工作满1年;或者取得消防工程相关专业硕士学历或者学位,工作满3年,其中从事消防安全技术工作满2年。
(五)取得消防工程专业博士学历或者学位,从事消防安全技术工作满1年;或者取得消防工程相关专业博士学历或者学位,从事消防安全技术工作满2年。
(六)取得其他专业相应学历或者学位的人员,其工作年限和从事消防安全技术工作年限均相应增加1年。
二、报名条件说明
(一)消防安全技术工作的范围
消防安全技术工作包括:消防技术咨询与消防安全评估、消防安全管理与消防技术培训、消防设施维护保养检测、消防安全监测与检查、火灾事故技术分析等消防技术工作。
(二)工作年限的计算方式
工作年限、从事消防安全技术工作年限可累计,计算截止日期为考试当年度的12月31日。
(三)学历、学位条件的具体要求
大专及以上学历和学士及以上学位,包括经过普通高等教育、成人高等教育、电大开放教育、网络远程教育、高等教育自学考试所取得的学历和学位,以及其他国家承认的学历、学位。
三、免试条件
根据《注册消防工程师资格考试实施办法》第六条,符合《暂行规定》中一级注册消防工程师资格考试报名条件,并具备下列一项条件的,可免试《消防安全技术实务》科目,只参加《消防安全技术综合能力》和《消防安全案例分析》2个科目的考试。
(一)2011年12月31日前,评聘高级工程师技术职务的;
(二)通过全国统一考试取得一级注册建筑师资格证书,或者勘察设计各专业注册工程师资格证书的。
在连续的2个考试年度内参加上述科目考试并合格,可取得一级注册消防工程师资格证书。
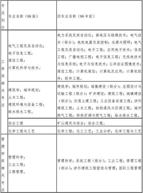
消防工程相关专业新旧对照表

注:表中“专业名称”指中华人民共和国教育部高等教育司1998年颁布的《普通高等学校本科专业目录和专业介绍》中规定的专业名称;“旧专业名称”指1998年《普通高等学校本科专业目录和专业介绍》颁布前各院校所采用的专业名称。
原创文章,作者:wyz,如若转载,请注明出处:https://www.oxford.com.cn/2025%e5%b9%b4%e6%b2%b3%e5%8c%97%e4%b8%80%e7%ba%a7%e6%b3%a8%e5%86%8c%e6%b6%88%e9%98%b2%e5%b7%a5%e7%a8%8b%e5%b8%88%e8%80%83%e8%af%95%e6%8a%a5%e8%80%83%e6%9d%a1%e4%bb%b6/