辽宁软考办官网发布了《2024年上半年计算机技术与软件专业技术资格(水平)考试辽宁地区报考简章》,根据通知可知,辽宁2024年上半年软考中级考试报名时间为3月21日8:30至3月27日16:30,请相关报名考生在规定时间内进行报名。
通知原文如下:

2024年上半年计算机技术与软件专业技术资格(水平)考试
辽宁地区报考简章
计算机技术与软件专业技术资格(水平)考试是由人力资源和社会保障部、工业和信息化部组织领导的国家级考试。考试纳入全国专业技术人员职业资格证书制度统一规划,实行全国统一大纲、统一试题、统一标准、统一证书的管理办法,每年举行两次。考试是对计算机与软件专业技术人员进行职业资格、专业技术资格和专业技术水平的测试,同时也是计算机专业职称考试。通过考试并获得相应级别的计算机专业技术资格(水平)证书的人员,表明已具备从事相应专业岗位工作的水平和能力,用人单位可根据《工程技术人员职务试行条例》的有关规定和工作需要,从获得计算机专业技术资格(水平)证书的人员中择优聘任相应专业技术职务。
一、报考要求
1. 凡遵纪守法,恪守职业道德,具有一定计算机技术知识和能力的人员,均可报名参加相应专业类别、级别的考试,不限学历和资历条件。
2. 考试实施属地化管理:面向辽宁省考生及长期在辽宁省内居住、工作或学习的人员,不接收外省人员参加考试。考生报考须选择考生所在市,不接收跨市报考。
具体要求如下:
1)考生应选择居住、工作或学习所在地的市级机构进行报考;考生所在市不设考点的,报考时选择“其他各市”入口。
2)身份证号码显示非辽宁户籍,但在辽宁省内居住、工作或学习的考生,须提供以下3种证明之一:①由辽宁省内公安部门出具的“居住证”;②盖有单位(办公地址在辽宁省内)公章的“职工在职证明”(须明示考生姓名、身份证号码、在本单位就职、经办人姓名、单位固定电话、日期等信息);③身份证上的地址已更改为辽宁省的,可直接提供身份证。
3)在我省高校就读的非辽宁籍在校学生,需提供“学生证”或由本校出具的“学生在籍证明”(须明示考生姓名、身份证号码、在本学校就读、经办人姓名、学校固定电话、日期等信息)。
报考人员不符合上述要求或提供虚假证明的,将取消其报考资格。
二、报考时间
2024年3月21日8:30至3月27日16:30。
3月27日16:30网上报名系统关闭后,未通过报考审核的,视为放弃报考,不再予以审核,不予补报。
三、报考方式
网上报考:考生登陆省信息技术教育中心网站(www.lnitec.com)进入考生报名入口,用有效手机号或邮箱注册,按网上报名系统提示信息进行报考。报考信息提交后,经本地考试管理机构审核通过后(审核时间为1个工作日)视为报考成功,考生须再次登录,确认是否报考成功。
四、报考机构及考区
1.选择报考机构
考生报考时,首先选择省级机构为“辽宁”,注册登录后选择市级机构。考生选择的市级机构即是考生报考信息审核地及合格证书发放地。
特别提示:
沈阳、本溪、丹东、辽阳、朝阳、盘锦的考生,报考的市级机构应选择考生所在市;鞍山、抚顺、锦州、营口、阜新、铁岭、葫芦岛的考生,请选择“其它各市”报名入口进行报考,报考信息审核地、考试考区及合格证书发放地为沈阳。
大连市为考试计划单列城市,请在省级机构中选择“大连”,并咨询大连考试机构进行报考,联系电话:0411-84609323。
2. 考区设置
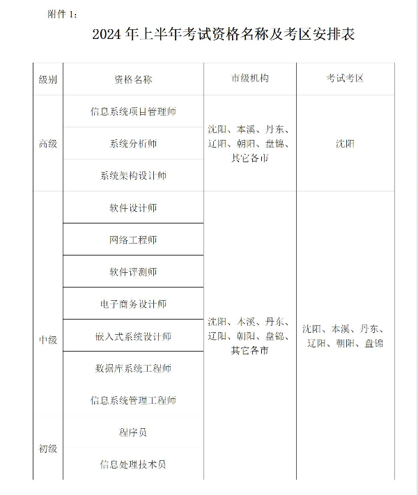
1)初、中级:沈阳、本溪、丹东、辽阳、朝阳、盘锦市设有初、中级资格考试考区,其它各市初、中级考区均设置在沈阳市。
2)高级:全省所有高级资格考区均设在沈阳市。
详细信息请参照附件1《2024年上半年考试资格名称及考区安排表》。
五、报考须知
1.填报信息要求
考生须详细、准确、真实填写各项报考信息,审核通过后的考生信息将无法修改。
2.上传照片要求
考生须上传本人近期标准彩色证件照,白色背景,清晰、容易辨认。照片格式要求为jpg,文件大于30k,大于295×413像素。生活照、艺术照、视频捕捉、摄像头、手机等拍摄的照片不予通过。
3.报考审核
1)报考信息审核时限为1个工作日。考生须再次登录以确认是否审核通过,报考机构不以任何方式通知考生。如审核未通过,考生须按提示内容进行修改,并再次提交,直至系统提示审核通过。报考时间截止后进行的修改无效,视为放弃报考。
2)报考信息审核通过后,考生须登陆报名系统,打印报名表并留存。
3)考生如需改报或退报,须持本人身份证及报名表,至所在市级机构现场签字确认后方可办理。报考时间截止后不予办理改报或退报事宜。
4)考生可向报考的市级机构进行相关事宜咨询。
4.考试不收取报名费、考试费(大连除外)
报考信息审核通过后,即为报考成功,无需缴费。大连市缴费信息请咨询大连市考试管理机构。
5.准考证打印
2024年5月20日9:00—5月28日9:00开放报名系统,考生须登录系统查询考场信息、阅读考试注意事项,自行打印准考证。考试时须携带准考证和身份证原件参加考试。
六、考试方式
自2023年下半年起,计算机软件资格考试各级别、各资格、各科目考试方式均由纸笔考试改为计算机化考试。
七、考试日期及考试时间
2024年上半年考试日期为5月25日至28日,各资格考试批次及具体考试时间依据全国考办考试工作安排另行通知。
八、考试成绩与合格证书
考试结束后2个月内公布成绩,考试结束后4个月内发放合格证书。具体信息见
网站(www.lnitec.com)通知。
各科目合格标准为试卷满分的60%,考试合格者颁发由人力资源和社会保障部、工业和信息化部共同盖印的《计算机技术与软件专业技术资格证书》,全国有效。
九、考试用书
考试用书请参考http://www.ruankao.org.cn/考试教程和大纲。
十、严肃考试纪律
1)考生应通过省信息技术教育中心网站(www.lnitec.com)或中国计算机技术职业资格网(www.ruankao.org.cn)进行报名,切勿轻信虚假宣传。计算机软件资格考试未指定任何培训机构开展考试培训工作,对不法机构打着“保过”幌子,招摇撞骗或组织实施作弊的,有关部门将依法追究其责任。
2)考生应诚信参加考试,严禁代报名、替考、伪造证件、抄袭、使用通讯工具或其他高科技手段等作弊行为;考试过程中保护好自己的答题内容,防范他人抄袭,杜绝试卷雷同。考试结束后采用技术手段等甄别为雷同答卷的考试答卷,按《专业技术人员资格考试违纪违规行为处理规定》(人力资源和社会保障部令第31号)相关规定,给予考试成绩无效并记入专业技术人员资格考试诚信档案库,长期记录处理。
2)考生应自觉维护考试场所秩序,服从考试工作人员管理,遵守考场纪律,若有违纪违规行为,按《专业技术人员资格考试违纪违规行为处理规定》(人力资源和社会保障部令第31号)处理。经认定属于考试犯罪行为的,按照《中华人民共和国刑法修正案(九)》移交司法部门依法追究刑事责任。
3)为保证考试的公平、公正,确保考试安全,省、市各级考试管理机构要联合公安、行业行政主管、工信和纪检监察等部门,进一步严肃考风考纪,切实采取有效措施,坚决打击涉假骗考、替考、团伙舞弊、利用高科技手段作弊等行为,对各种涉考违纪违规行为严肃处理。
十一、其他
1. 请考生密切关注辽宁省信息技术教育中心网站发布的有关本次考试的相关通知通告及最新要求。
2. 省信息技术教育中心建立考试数据库,对无故缺考(缺考1科即视为缺考)的考生取消下一次(每半年视为一次)计算机软件资格考试报考资格。
3. 2024年下半年考试日期为11月9日至12日,考试资格名称及考区安排见附件2《2024年下半年考试资格名称及考区安排表》。
十二、联系方式
地址:沈阳市沈北新区尚小街21号(沈北路与盛京大街交汇口北200米),省电子信息产品监督检验院2楼
联系电话:024-88785206
辽宁省信息技术教育中心
2024年3月


原创文章,作者:wyz,如若转载,请注明出处:https://www.oxford.com.cn/%e5%ae%98%e6%96%b9%e9%80%9a%e7%9f%a5%ef%bc%81%e8%be%bd%e5%ae%812024%e5%b9%b4%e4%b8%8a%e5%8d%8a%e5%b9%b4%e8%bd%af%e8%80%83%e4%b8%ad%e7%ba%a7%e8%80%83%e8%af%95%e6%8a%a5%e5%90%8d%e6%97%b6%e9%97%b4/